教職履修カルテ
教職履修カルテの提出について
教員免許取得を目指す学生は、4年生の秋学期に「教職履修カルテ」をすべて完成させて印刷して提出する必要があります。その際、「学校ボランティア実施証明書」を必ず添付してください。期限までに提出しなかった場合は、教職実践演習(中・高)は単位不認定となり、教員免許は取得できませんので、ご注意ください。

これは令和7年度のものです!配布された用紙の締め切り等を確認してください。
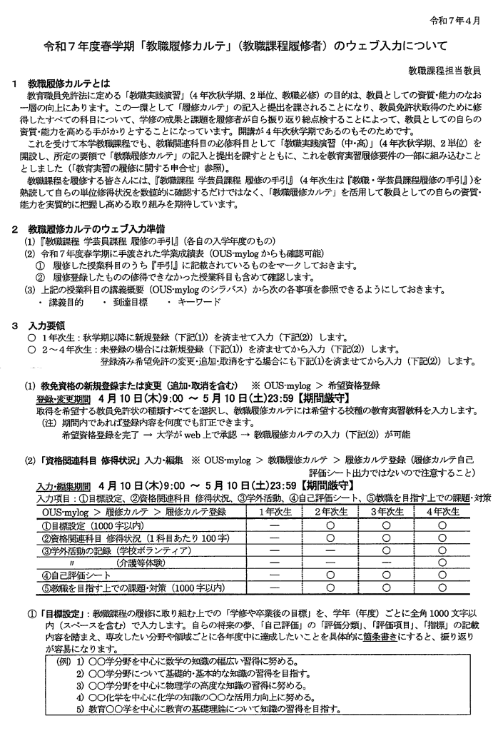
教職履修カルテのウェブ入力について

入力項目が多いため、春学期分はその年度の秋学期の入力期間に、秋学期分は次年度の春学期の入力期間に、それぞれ入力することをお勧めします。
〇1年次生
秋学期に「教免資格の新規登録」をし、「資格関連科目 修得状況」を入力する。
〇2~4年次生
未登録の場合は「教免資格の新規登録」をしてから、「資格関連科目 修得状況」を入力する。
登録済希望免許の変更・追加・取消をする場合は、変更等をしたのち「資格関連科目 修得状況」を入力する。
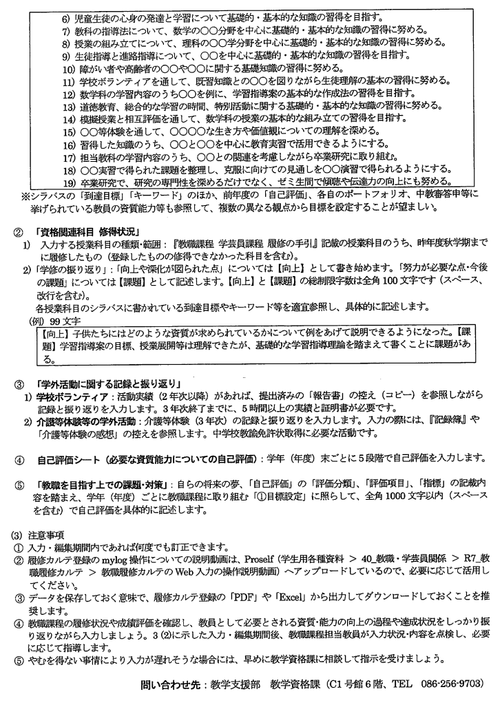
①目標設定

②資格関連科目 修得状況
取得する教科について、それぞれ記入をします。

③学外活動に関する記録と振り返り


④自己評価シート(必要な資質能力についての自己評価)

⑤教職を目指す上での課題・対策

下記は令和7年度のものですので、締め切り等は異なります。自分の年度のもので確認をしてください。
のウエブ入力について-2-729x1024.png)